国家级重点中等职业学校全国教育先进集体国家中等职业教育改革发展示范学校四川省先进集体
目录
返回首页 导航目录
  • 网站首页
  • 学校概况
    • 学校简介
    • 领导致辞
    • 管理团队
    • 机构设置
    • 办学业绩
    • 师资队伍
    • 学校荣誉
    • 历史沿革
  • 党的建设
    • 党务活动
    • 工会活动
    • 团委活动
    • 廉政建设
    • 乡村振兴
    • 学习动态
    • 百年党史
    • 重要论述
    • 成果展示
  • 教学管理
    • 教学运行
    • 教学科研
    • 实践教学
  • 招生就业
  • 德育管理
    • 德育活动
    • 管理制度
    • 班级建设
    • 心理健康
    • 9加3教育
    • 劳动教育
    • 安全教育
  • 学校文化
    • 文化建设
    • 校园之声
  • 学生之窗
    • 学生园地
    • 社团活动
    • 校园之星
  • 产教融合
    • 工作动态
    • 合作企业
  • 社会服务
    • 职业培训
    • 技能鉴定
    • 培训报名
教学管理
  • 教学运行
    • 常规管理
    • 教学文件
    • 考试考核
    • 普通话推广
  • 教学科研
    • 教研活动
    • 课题研究
    • 教学竞赛
    • 学术成果
    • 信息化建设
    • 质量评估
  • 实践教学
    • 管理制度
    • 实训基地
    • 技能大赛
    • 实习实训
联系我们

热点资讯

学校简介

四川省广元市职业高级中学校 高考标准化考场提升改造项目成交结果公告

师资介绍

校长寄语

教学管理教学科研学术成果
教学管理 教学科研 学术成果

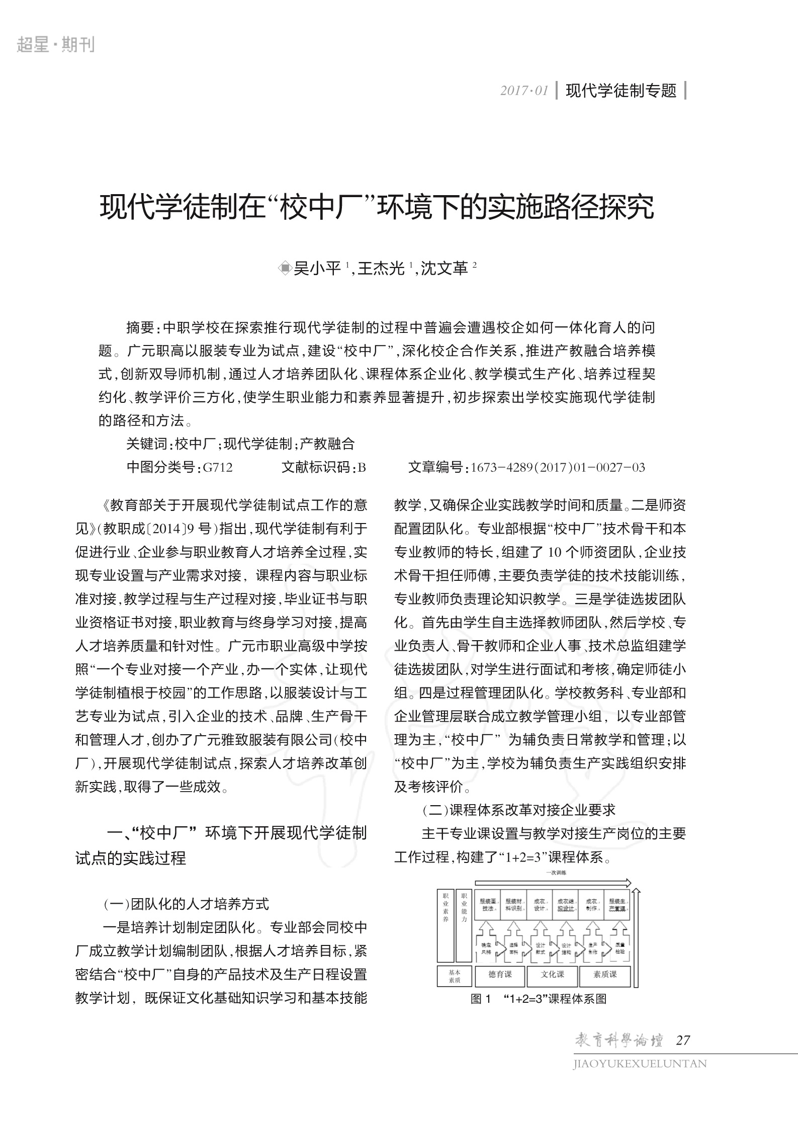
现代学徒制在“校中厂”环境 下的实施路径探索

发布时间:2017-06-09 阅读次数:

现代学徒制在“校中厂”环境 下的实施路径探索
现代学徒制在“校中厂”环境 下的实施路径探索

上一篇:已经是最后一篇!
下一篇:精品课程
地址: 四川省广元市教育园区 电话:0839-2309114 邮箱:1045114328@qq.com
版权所有©四川省广元市高级职业中学校 蜀ICP备16018832号 川公网安备 51080202000025号